このブラウザは、JavaScript が無効になっています。JavaScriptを有効にして再度、お越しください。
ログイン
ログイン
ログインID
パスワード
パスワード再発行
愛媛大学教育学部附属中学校
Ehime University Junior High School
トップページ
研究大会・研究授業
研究授業の案内
受検生の皆さん
定員募集に伴う生徒募集
使用届・借用書・証明書
令和8年度 附中ニュース
行事予定
附属中学校服装規定
非常変災・緊迫事態対応
MAC配信解除方法
延長練習実施願
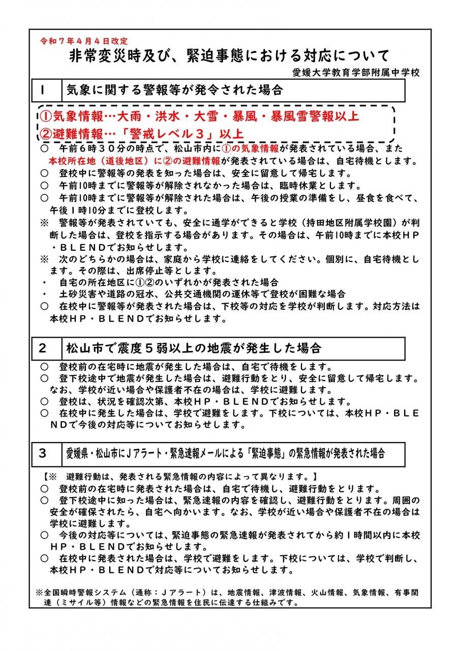
非常変災時及び、緊迫事態における対応マニュアル
※ 非常変災時等で、4校園一斉に保護者の方がお子様を迎えにくる場合の要領です。
Powered by NetCommons2
The NetCommons Project